Instance Verification Kit (IVK)
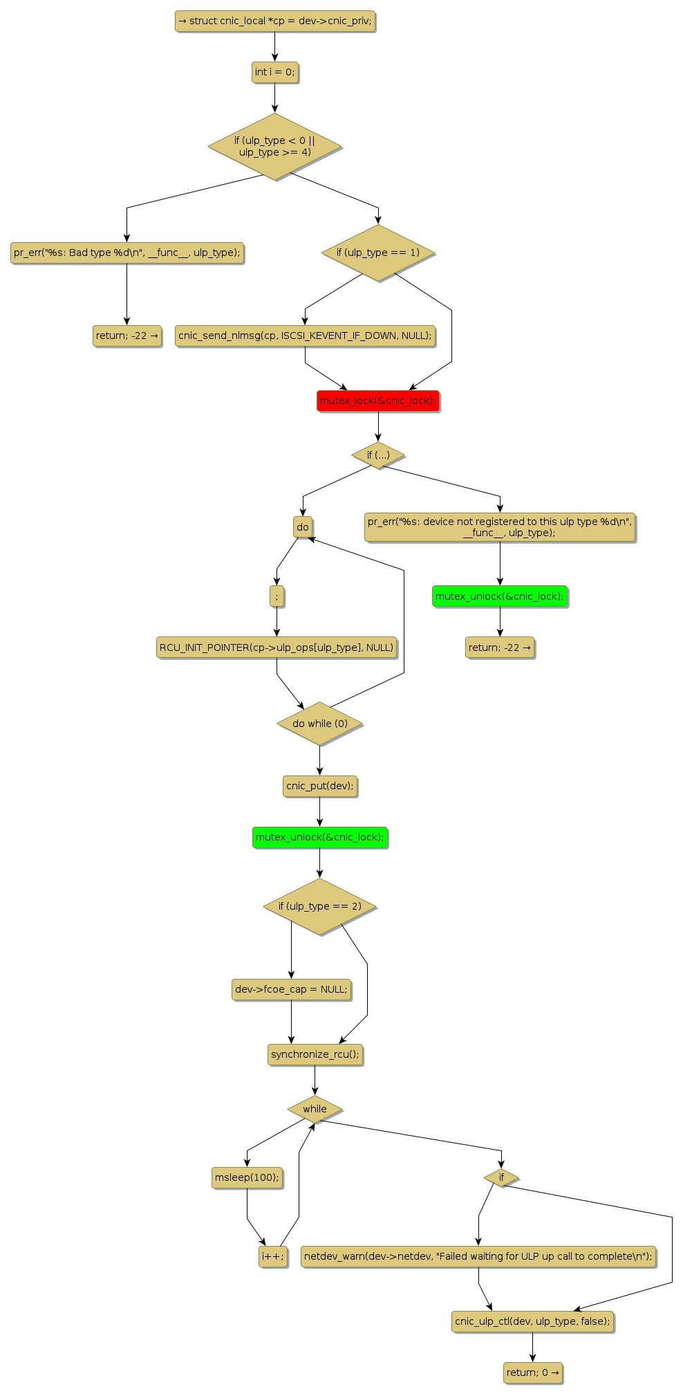
mutex lock @ [14775+23+/linux-3.19-rc1/drivers/net/ethernet/broadcom/cnic.c]
Instance Signature: cnic_lock
|
The Matching Pair Graph:
|
|
Function Name
|
Control Flow Graph (CFG)
|
Events Flow Graph (EFG)
|
Source Correspondence
|
|
cnic_unregister_device
|
|
|
[14447+22+/linux-3.19-rc1/drivers/net/ethernet/broadcom/cnic.c]
|